Hastings, MN Small Business Guide: GEO & AEO Made Simple (and How 30‑Second Soundbites Can Help)

Listen to Barb Hollenbeck, the passionate owner of SC Toys, as she shares her insights and experiences on HastingsNow.com’s innovative Soundbite platform. Image by Local Pigeon.

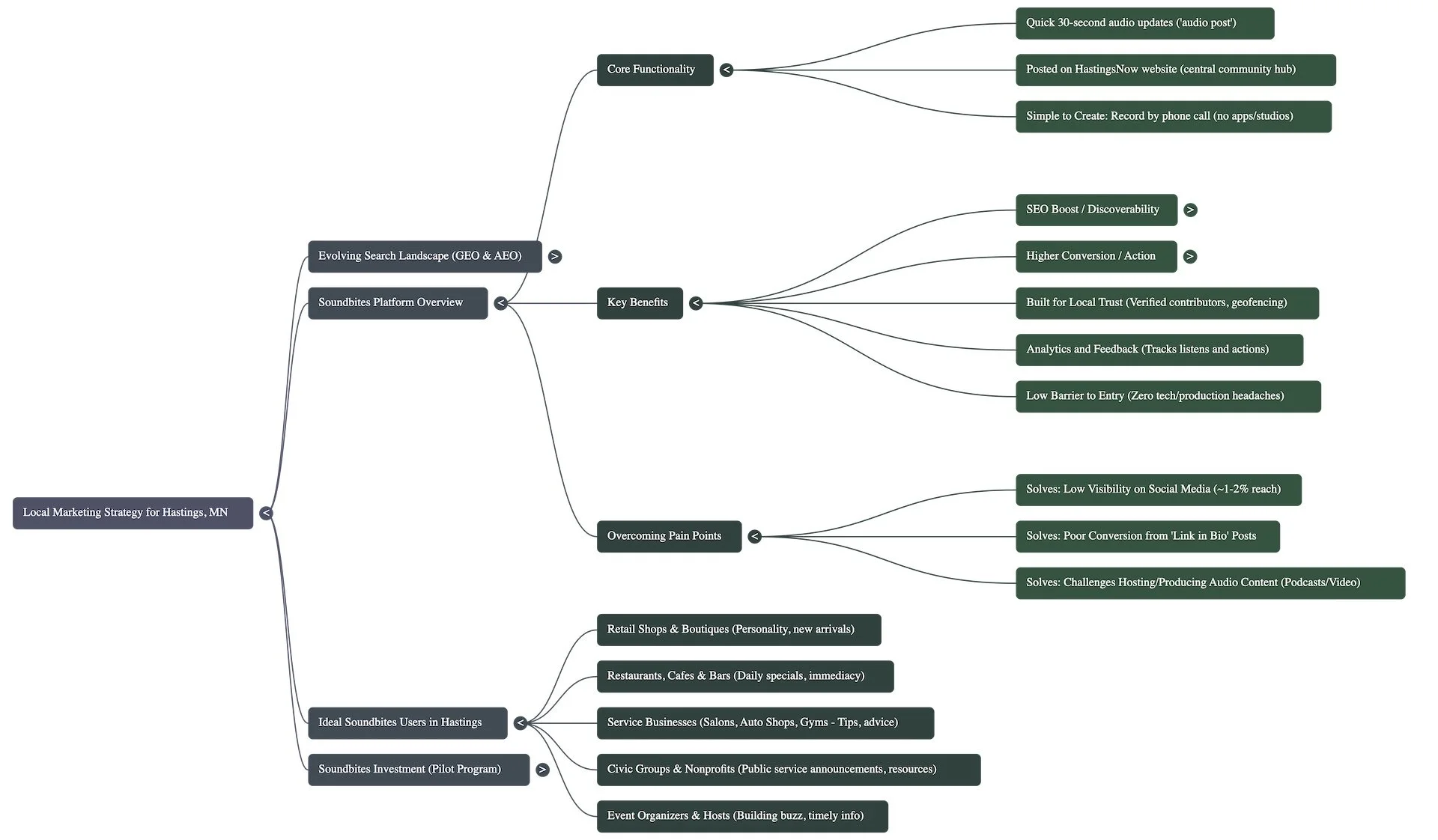
Local business owners in Hastings, Minnesota have a new way to reach customers online. In this guide, we’ll explain two buzzworthy terms – GEO (Generative Engine Optimization) and AEO (Answer Engine Optimization) – in plain English, and show how Soundbites (searchable 30‑second audio updates) can boost your local marketing.

Historic Downtown Hastings, Minnesota – local businesses here thrive on community connections. Now, new “answer engines” and audio updates can help those connections happen online, too.

What on Earth Are GEO and AEO? (Plain-English Definitions)

Answer Engine Optimization (AEO) is basically about making your content directly answer people’s questions in search results. Think of when you Google something like “best coffee shop in Hastings” and Google highlights a snippet or speaks an answer aloud – that’s AEO in action. It’s optimizing your website or posts so search engines (and voice assistants like Siri or Alexa) can grab your info and give an immediate answer. Instead of just a link, the search engine might say “Try Jane’s Cafe on Main Street – it opens at 7am and has great lattes.” AEO is all about clear, concise answers (FAQs, lists, how-tos) that satisfy what locals are asking.

Generative Engine Optimization (GEO) sounds fancy, but it builds on the same idea for the new age of AI-driven search. Increasingly, tools like Google’s SGE (Search Generative Experience), Bing Chat, or ChatGPT are generating paragraph-long answers, not just links. GEO means optimizing your digital presence so that these AI “answer engines” include your business in their generated answers. In other words, if someone in Hastings asks an AI, “Where can I get a quick oil change nearby?”, you want the AI to mention your auto shop. GEO involves doing all the smart SEO things (good keywords, fresh content, clear info) and also building trust signals that AI recognizes. One SEO firm put it simply: GEO is about getting AI platforms to recommend your products or services when they generate answers.

In plain English: AEO helps you be the answer people get (especially for quick questions), and GEO helps you get noticed by the new AI helpers that summarize info. They’re two sides of the same coin – both are about making sure your business is easily found and trusted when locals search online, whether a person is skimming Google or an AI is chatting back a suggestion. (In fact, some experts argue it should all just be called AEO, since users simply want clear answers from these tools.) The key takeaway is that search is changing – it’s not just blue links anymore, it’s spoken answers, maps, and AI summaries. And we want your Hastings business to shine in all of them.

Why Hastings Businesses Should Care About “Answer Engines”

You might be thinking: “I run a bakery on 2nd Street, why do I need to know about AI search engines?” Here’s why it matters in Hastings:

  • Local customers are asking questions online. More people now say “Hey Google, where’s a good burger in Hastings?” or type “fun things to do in Hastings this weekend”. If your information is optimized for AEO, the search engine can directly recommend your business as the answer. It’s like word-of-mouth, but through Google.

  • Voice search and smart assistants are rising. Families in town might use an Alexa device or their phone’s voice assistant to find today’s dinner special or the nearest open hardware store. AEO helps ensure your hours, menu, and offers are structured so those voice assistants can pull them instantly. You want to be the answer that Siri reads out to the user.

  • AI-driven recommendations are becoming the norm. Tools like Bing’s AI chat will happily outline “an afternoon in Hastings” or “best shops in Hastings” based on content it finds. GEO tactics help make sure your shop or event is mentioned in those AI-crafted itineraries. If the AI knows your business is a trusted local source (because you regularly post useful info with local context), you’re more likely to be featured when someone asks for recommendations.

In short, “answer engines” are the new front door to your business. Embracing AEO and GEO means that whether someone is searching on Google, asking their phone, or using the latest AI app, your business has a much better chance of showing up in their search results or AI answer. And that brings us to a new tool that makes this really easy for Hastings businesses...

Meet Soundbites: Searchable 30‑Second Audio Updates for Hastings, MN

Soundbites is a new platform by HastingsNow that lets local businesses and organizations share quick 30-second audio updates – kind of like a mini announcement or “audio post” that lives on the HastingsNow website. These aren’t just audio clips; they’re searchable and shareable little messages that help you get discovered by local customers in a fresh way. Here’s how it works:

  • Simple to Create: You don’t need any fancy tech skills. In fact, you can just call a local number, record a 30-second message, and it gets published with a text transcript automatically. (Yes, it’s really that easy – record by phone, no apps or studios needed!). The Soundbites system handles verifying it’s really you and then posts your clip for the community to hear.

  • Searchable Text = SEO Gold: Every Soundbite is transcribed by AI into text, which means search engines can index your update. If you run “Pete’s Pet Grooming” and your Soundbite says “We’re offering half-off dog baths this Saturday,” someone googling “dog bath deal Hastings” might actually find that, because the transcript is on HastingsNow.com. It’s an SEO boost without you having to write a single word – your voice becomes searchable content.

  • Built for Local Trust: Only verified Hastings area contributors can post, and there are safeguards like PIN codes and geofencing so the info stays trustworthy and local. In other words, you won’t get random spam in there – it’s all real Hastings voices. This “little mic” approach builds a layer of trust; people know these are authentic community updates.

  • Instant Calls to Action: Each Soundbite you post can include a direct link or phone number as a call-to-action, and the platform tracks if people tap it. For example, your audio might say “Come by this weekend for our sale,” and right below the player there could be a “Get Directions” or “Call Now” button. No more hoping people click your link on Facebook – the action is right there, and you can even see how many folks engage with it in the Soundbites analytics.

  • Analytics and Feedback: Speaking of analytics, Soundbites gives you data on listens and actions, so you can measure results easily. It’s a phone-first system that combines human voices with AI-powered transcripts and insight tracking. You’ll know how many people listened, and if your message led to clicks, calls, RSVP sign-ups, coupon redemptions, and so on. That’s valuable feedback to refine your messages over time.

In essence, Soundbites helps Hastings businesses get the best of both worlds: the personal touch of a voice message and the discoverability of a web post. Your friendly 30-second update about today’s new menu item isn’t just floating on social media for a few hours – it lives on a local platform where it can be searched, indexed, and replayed by anyone interested. Plus, it’s built specifically for our community, so it targets local customers by default.

And don’t worry – listeners don’t need any special app; they can just go to the HastingsNow site and hit play on your Soundbite, or even find it via Google. (Imagine a busy mom searching “kids pottery class Hastings” and finding a Soundbite from your studio announcing a new class – how cool is that?).

Tech take-away: Soundbites is like giving every Hastings business its own tiny radio spot and FAQ snippet, combined. You speak authentically in your own voice, and the platform makes sure that message reaches more neighbors, whether they discover it on the HastingsNow site, via search, or shared on social media. It’s AEO and GEO in action: real local answers from real local people, delivered in a way both humans and algorithms love.

Solving Local Marketing Challenges with Soundbites

Mindmap by Local Pigeon.

Why bother with these 30-second clips? Because they directly tackle some big pain points that Hastings small businesses face in marketing today. Here are the top problems Soundbites helps solve – and how:

  • Low Visibility on Social Media: Let’s face it, when you post on Facebook or Instagram, only a tiny fraction of your followers ever see it. (Facebook’s average organic reach is barely ~1–2% of your audience – ouch!). That means you could have 1,000 followers and fewer than 20 see your post. Soundbites takes a different approach: your updates go out on a central community hub (HastingsNow.com) where locals specifically browse and search for what’s new. Plus, with transcripts, search engines can send new eyes (and ears) to your update over time – far beyond that 24-hour social media window. You’re not at the mercy of an algorithmic newsfeed; anyone curious about Hastings businesses can find you.

  • Poor Conversion from “Link in Bio” Posts: On many platforms, you have to drop a link and hope people click it to learn more – but most won’t take that extra step. With Soundbites, your core message is the content, immediately heard by the listener, and you can embed the key link or info right there. For example, instead of posting a Facebook update like “We’ve got a new product, check our website for details,” and crossing fingers that people click, you can tell them the news in 30 seconds. By the end of that short audio, they already got the info (no click needed), and if they’re interested, a “Book Now” or “Call for Info” button is literally attached to the message. This seamless flow means higher conversion – fewer people drop off wondering what the post was about, since you already told them, and those who are keen can act instantly. Soundbites basically cuts out the extra steps for your customer.

  • Challenges Hosting and Producing Audio Content: Podcasts and videos are great, but not every small business has the time, budget, or tech skills for them. If you’ve ever thought, “Audio updates sound neat, but how would I even put that on my website?”, Soundbites is your answer. The platform handles all the hosting, streaming, and transcribing – you just talk for 30 seconds on your phone. No editing software, no worrying about file formats or servers. It’s as easy as leaving a voicemail. This lowers the barrier so even the busiest shop owner can start sharing their voice. And because Soundbites are short by design, you’re not committing to lengthy production – it’s a quick hello and update. In short, zero tech headaches: you get a polished, professional-looking (and sounding) audio post on the web without needing an IT department.

By addressing these issues – discoverability, engagement, and ease of use – Soundbites lets you focus on what you want to say, not on fighting algorithms or wrestling with tech. It’s a straightforward marketing win for local businesses that have felt drowned out online.

The Value: Why Soundbites is a Smart Investment (Just $500/Year)

We know small businesses watch every dollar. So what’s the deal with the $500/year pilot price for Soundbites, and is it worth it? Let’s break it down:

For $500 a year (that’s roughly $42 a month, or about $1.40 a day), you get an entire marketing platform at your fingertips. Consider what else $42 a month buys in advertising: not much. A single newspaper ad insertion or a boosted Facebook post can run you that or more, for one day of exposure. For instance, a banner ad on a local news site can cost around $275 per month. A billboard in the Hastings area might be hundreds per week. Compare that to a full year of Soundbites for $500 – it’s a bargain for the reach and consistency you gain.

What you’re really investing in is a new communication channel that you control. Instead of sporadic ads, you have the ability to consistently speak to your customers whenever you want: daily specials, weekly updates, announcements – go for it. Consistency is key in marketing, and this price lets you be present all year without breaking the bank.

Also think about the cost of NOT being heard. If even one Soundbite brings in a handful of new customers or an extra sale each week, it easily pays for itself over the year. For many small businesses, one new loyal customer (who might spend a few hundred a year) covers that $500 and then some. And because Soundbites encourages you to share timely, useful info, you’re likely to see more engagement from locals (which could mean more foot traffic or inquiries).

Plus, as a pilot program, $500/year is probably an introductory rate. Early adopters in Hastings get to lock in a low price and shape how the platform grows. It’s like getting in on the ground floor of the next big thing in local marketing. Down the road, if this takes off, being part of the beta means you’ve already established an audience and know the ropes.

Finally, consider the time and effort saved. If you’ve spent hours posting on multiple social media accounts or trying to optimize your SEO, you know that time is money. Soundbites simplifies your workflow – one quick call and your update is out on web, mobile, social (if you share it), and working for SEO/AEO all at once. For a modest yearly fee, you reclaim some of your time to actually run your business (or heck, enjoy a weekend at Lake Rebecca without worrying about marketing for a change!).

Bottom line: Soundbites at $500/year isn’t an expense, it’s an investment – one that costs less than a cup of coffee a day and has the potential to amplify your presence in the Hastings community far more than traditional ads could. In a world where one missed connection could mean a lost sale, this is a proactive, cost-effective way to make sure your voice is heard by the people who matter – the folks right here in Hastings who are looking for what you offer.

Who Benefits Most from Soundbites in Hastings?

Soundbites is versatile, but certain types of local organizations might see especially big benefits from those 30-second audio blasts. If you’re in one of these groups, this tool could be a game-changer for you:

  • Retail Shops & Boutiques: Hastings has a vibrant downtown full of unique shops. If you run a retail store (clothing boutique, gift shop, antique store, etc.), Soundbites let you personally invite shoppers in. You could announce “New fall sweaters just arrived at Jane’s Boutique – stop by this week for 20% off!” in your own cheerful voice. Retail is about personality and discovery, and a voice update feels like a friendly tap on the shoulder for local customers.

  • Restaurants, Cafes & Bars: Whether it’s the local coffee shop, a family restaurant, or the brewery, food businesses thrive on daily specials and word-of-mouth. Imagine broadcasting “Good morning Hastings, it’s Pete from Main Street Diner – today’s lunch special is walleye tacos and soup is chicken wild rice. Come on in!” Hungry locals searching “lunch in Hastings” might hear your smiling voice describing exactly what they want. You can promote live music nights, seasonal menu items, happy hour deals – all with a sense of immediacy that a printed post can’t match.

  • Service Businesses (Salons, Auto Shops, Gyms, etc.): If you offer services, your expertise is your draw. Using Soundbites, you can share quick tips or timely advice that subtly markets your service. For example, a local auto shop might post “Hey Hastings, this is Dan at River Road Auto. Winter’s around the corner – now’s a good time to get your battery tested so you don’t get stranded in the cold!” followed by a quick mention of a battery check special. Salons could announce open appointments or new stylists; gyms can motivate folks with a tip of the week. You’re helping the community and reminding them you’re there to help.

  • Civic Groups & Nonprofits: Soundbites aren’t just for businesses selling things – they’re great for any organization that needs to reach people. If you’re a civic group, city department, or nonprofit (think Parks and Rec, the Hastings library, the Chamber of Commerce, a local church or charity), you can use Soundbites to publicize events and resources. For instance, “Hello from Hastings Library! This Thursday we have a free kids’ storytime at 10am with a local author – all families welcome, no registration needed!” By using audio, you add a warm, human touch to public service announcements, likely engaging more residents.

  • Event Organizers & Hosts: Does Hastings have a festival coming up? (Rivertown Days, anyone?) Or maybe the high school is hosting a fundraiser, or the Arts Center has a gallery opening. If you’re involved in planning local events, Soundbites is perfect for building buzz. You could have the event organizer or a charismatic volunteer record a hype message: “Hi neighbors! Mark your calendars for next Saturday – it’s the annual Hastings Riverside Cleanup and Picnic. Meet us at Levee Park at 9am; we’ll provide bags and gloves, and lunch is on us after. Join in for a great cause and community fun!” When people hear the enthusiasm in your voice, they’re more likely to show up. And since events are date-specific, the immediacy of a Soundbite (and its ability to reach folks searching “Hastings events this weekend”) is a huge plus.

Honestly, any local entity that has information or updates for the community could benefit – from schools (imagine a principal reminding about parent night) to real estate agents (highlighting a new listing or open house) to healthcare clinics (seasonal health tips). But the examples above are some of the most obvious winners: those who thrive on local engagement and timely info. If you see yourself on this list, Soundbites might be tailor-made for you.

Sample Soundbite Scripts for Hastings Businesses

What does a great 30-second Soundbite actually sound like? Here are a few example scripts for different industries, to spark your imagination. Each one is roughly what you could say in half a minute. (Notice how they each greet the community, share one key update, and give a clear call-to-action – that’s the recipe for a successful Soundbite!):

  • Retail Store Example: “Hey Hastings! This is Karen from River Valley Books on 2nd Street. Just a heads up – we extended our Holiday Sale through this weekend. 🎁 All local history books and novels are buy 1, get 1 half off. It’s the perfect chance to pick up a last-minute gift or treat yourself. We’re open late until 8 PM on Friday and Saturday. Come on by and mention this Soundbite for a special bookmark, on the house! See you soon!”

  • Restaurant Example: “Hello Hastings, Chef Antonio here from Bella Pasta over on Vermillion St. 🍝 Tonight only, kids eat free! We’re celebrating the Snow Day by offering a free kids’ meal with each adult entrée, dine-in or takeout. Plus, I’m cooking up a special butternut squash ravioli – a perfect warm comfort for this cold evening. We open at 5 PM – give us a call to reserve a cozy table or just stop in. Bring the family and let us do the cooking tonight!”

  • Service Business Example (Auto Shop): “Hi neighbors, this is Mike from Hastings Auto Care on 14th Street. 🚗 Winter is around the corner, so I wanted to share a quick car care tip: check your tire pressure! Cold temps can make your tire pressure drop, which hurts fuel economy and safety. Swing by our shop this week for a free tire pressure check and a cup of hot coffee on me. No appointment needed, it only takes 5 minutes. We’re here 8 to 5, Monday through Saturday. Stay safe on the roads and we hope to see you!”

  • Community Event Example: “Good afternoon Hastings! This is Sarah with the Hastings Downtown Business Association. We’re so excited for the Downtown Trick-or-Treat Fest this Sunday 🎃. Over 25 local businesses will be handing out candy from 1–4 PM along Second Street. Bring your kids (costumes encouraged!) for a safe, fun afternoon – we’ll have a photo booth at Town Square and a costume contest at 3 PM. It’s all free and family-friendly. Visit HastingsNow.com for the event map, or just follow the pumpkins downtown. Can’t wait to see all the little ghosts and goblins out there!”

Each of these examples uses a friendly, conversational tone – just like talking to a customer in person. They mention “Hastings” to keep it locally focused (a little SEO boost, plus it grabs locals’ ears). They stick to one main point or promotion so as not to overwhelm the listener. And they finish with what to do next (call, come in, check the website, etc.). Yours can sound different of course – be yourself! The key is to make it engaging and relevant.

Pro tip: you can even embed an actual audio clip into a blog post like this or link to a real Soundbite page to hear an example. For instance, hearing a real Hastings business owner’s voice sharing a Soundbite – with all the warmth and personality – will show you how powerful this can be. (Imagine clicking play on a clip of a friendly local greeting; it’s way more engaging than plain text.) If you’re on the HastingsNow site, check out the latest Soundbites feed to hear some real-life examples from businesses like yours. 🎧👂

(In a live demo or on our website, we’d place an audio player here so you could listen to a sample Soundbite.)

Who Might Not Need Soundbites? Is It For Everyone?

We believe Soundbites can help a lot of local folks, but it’s true that no solution is one-size-fits-all. In the spirit of transparency, here are a few cases where Soundbites might not be the best fit, or might not be as impactful:

  • Businesses with No Local Customer Base: If your business is completely online or not targeting Hastings-area customers, Soundbites (which are focused on local discovery) might not move the needle for you. For example, a purely e-commerce company selling nationwide won’t benefit as much from a Hastings-focused platform. Soundbites shines for local outreach – it’s about connecting with the Hastings community. If your customers could be anywhere and you don’t particularly need local foot traffic or local awareness, you might not need this tool.

  • Owners Who Won’t Create Content at All: Some business owners are extremely camera-shy (or mic-shy, in this case) or just don’t have any time/interest to engage with marketing. If you know you absolutely won’t record even a 30-second update now and then, paying for the service isn’t worthwhile. The value comes from using it consistently. The good news is it’s a very low time commitment – a few minutes a week – but you still have to be willing to speak up. If you prefer completely silent marketing or you never have any news to share (which is rare – every business has something worth telling!), then you might not leverage Soundbites fully.

  • Those Expecting Immediate Miracles: Soundbites can amplify your reach, but it’s not a magic wand. If a business is struggling due to deeper issues (like poor customer service or an unattractive product), simply adding audio clips won’t fix that. We always say Soundbites are a powerful amplifier – they’ll help good messages reach more people. If you’re not ready to engage with any responses or you have no clear message at all, the tool won’t create one for you. Also, it’s worth noting this is a pilot/beta; while we’re seeing great early results, the audience is growing. If you expect to post one Soundbite and instantly get 100 new customers at your door, that’s probably not realistic. Like any marketing, it works best as part of a broader strategy and with some consistency.

  • Businesses Needing Highly Visual Marketing: Some products or services are extremely visual (like a painter’s portfolio or a home decor showroom). Soundbites is audio-first, so while you can certainly describe visuals vividly, if your marketing lives and dies by photos or videos, you’ll still want to use those mediums elsewhere. That said, Soundbites could still complement visual marketing by adding context or voiceover to it. It’s not bad for visual-centric businesses, just perhaps not the only channel they’ll rely on.

In summary, Soundbites isn’t for you if: you don’t serve local customers, you absolutely refuse to communicate or experiment with new formats, or you’re expecting a silver bullet solution without any effort. And that’s okay! We want the right folks on board – those who can benefit and contribute great content. Part of why we’re limiting the beta spots is to ensure we’re a good fit for those who join. If you’re unsure, reach out and we’ll give you an honest opinion. Our goal is to boost Hastings businesses, and that means being upfront about who we can help the most.

Ready to Join the Soundbites Beta? (Limited Spots Available!)

We’ve covered a lot – from mysterious acronyms like GEO/AEO to the nuts and bolts of how Soundbites can put your Hastings business on the digital map. If you’re feeling excited about the possibilities (and we hope you are!), consider this your open invitation. We would love to welcome you into the Soundbites beta program and help you start sharing your own updates with our community.

Joining is easy, and now is the perfect time. During this pilot phase, we’re offering that all-inclusive package at $500/year – a special rate to encourage our local innovators. Plus, we’re keeping the beta group relatively small to give each business plenty of support and ensure the platform doesn’t get overwhelming. In other words, spots are limited – we’re basically holding a few seats open for the businesses who are as eager to try new things as we are.

If you’re ready to elevate your local presence and become one of the voices of Hastings, head over to our Soundbites pricing & signup page to grab your spot. You’ll find more details there and a simple sign-up form. Once you’re in, we’ll reach out to get you set up (it’s quick). In no time, you’ll be dialing in your first 30-second message and reaching neighbors in a whole new way. 🎙️

We know taking a leap on a new platform can feel like a big step, but we’re right here with you. As a Hastings business, you’re not just a user to us – you’re a partner in shaping how our community stays connected. We’re here to help with script ideas, technical support, or even a cheer if you’re nervous recording that first clip.

Let’s put Hastings on the cutting edge of local marketing together. Your customers are out there – searching, listening, and eager to hear from you. With Soundbites, a friendly “hello” from your business can travel farther than ever, yet still hit close to home. Join us in the beta, and let’s make some noise (the good kind) in Hastings! Limited spots are available, so don’t wait too long. We can’t wait to hear your first Soundbite and welcome you to this growing family of local voices.

Thank you for reading, and for being a forward-thinking part of the Hastings community. Here’s to your success and to keeping our local spirit strong – one Soundbite at a time! 🎉👏

Share this article
Local Pigeon

Thank you for your support.

Previous
Previous

Talk of the Town: How 30‑Second Soundbites Give Hastings, MN a Big Voice

Next
Next

Gold-Standard Practices for Local Government Communication (25,000 Population City)