HastingsNow is Launching a Weekly Local Media Guide (Built for Real Life in Hastings)

AI image by HastingsNow.com

HastingsNow Schedules Local News Like a Utility
DEEP DIVE by HastingsNow.com

Ashley and Peter grew up in Hastings learning the town the old-school way:

A local weekly paper that showed up like clockwork.
Local radio you could count on.
And yes — the TV guides people grabbed at the grocery store, because they gave the whole community a shared schedule.

That rhythm mattered. It made local life easier.

Today, local information still exists — but it’s scattered across platforms, buried in feeds, and often wrapped in drama or noise. It’s not that Hastings has “no news.”

It’s something else.

The real issue: Hastings has a signal shortage

So much content today is optimized for algorithms — not for neighbors.

The loudest posts win. The most emotional posts travel. The most useful updates? Those get missed.

And when everyone is consuming information in silos, it gets even harder to answer two basic questions:

  • What’s actually happening?

  • And where did that information come from?

That’s what HastingsNow is building for: clearer distribution, clearer sourcing, and a trust-first approach that helps residents quickly understand what’s real, what’s sponsored, and what’s simply a helpful update.

AI infographic by HastingsNow.com

Our goal: make local media feel like a utility

Here’s the promise we’re aiming for:

HastingsNow should feel like a utility — not a drama machine.

We want residents to get what they need and move on with their day.
No “cold shower” feeling afterward.
No doom-scrolling.
Just daily local mental vitamins — nutritious information that helps you keep up with Hastings: people, services, deals, and events.

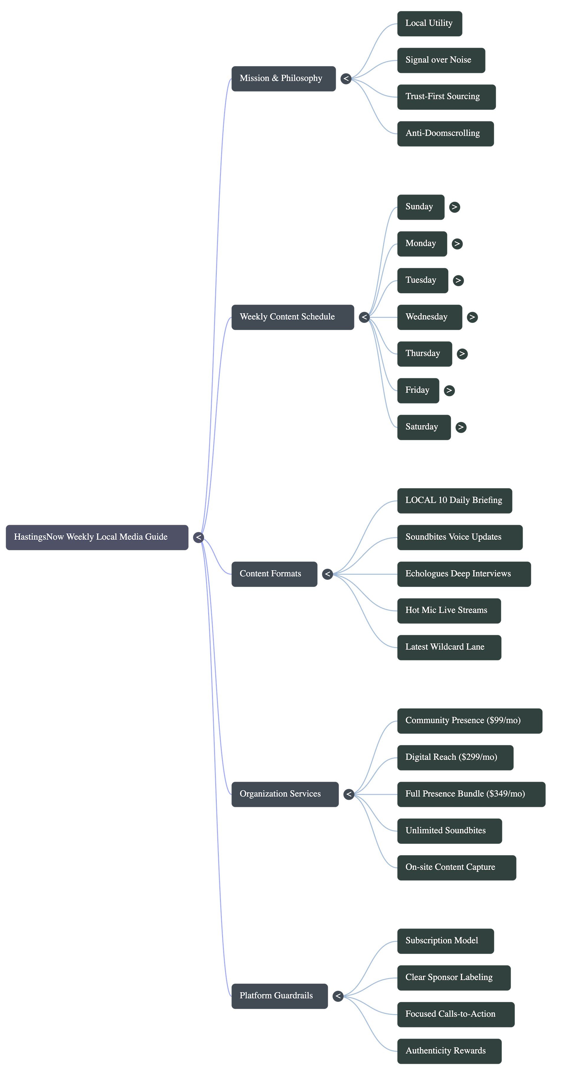
What’s launching: a weekly guide for local life (21 topics, every week)

HastingsNow covers the full community using 21 local categories.

And we realized something beautifully simple:

21 categories ÷ 7 days = 3 focus areas per day.

So we built a weekly cadence — a modern version of the “local TV guide” — that makes it easy for residents to follow what matters and easy for local organizations to know when to share updates.

The HastingsNow Weekly Media Guide

Sunday: Beliefs • Community • Health & Wellness
(reset, support, family planning, community care)

Downtown Hastings: mini golf, hot chocolate, cotton candy at Lock and Dam Eatery—plus lots of smiling trick‑or‑treaters at the 2024 Downtown Candy Crawl. View image galleries.

Monday: Government & Economic Collaborators • Education • Tools
(school week + city updates + practical logistics)

Ever wonder who keeps H-town’s streets safe and looking their best when those branches need a trim? Meet our friendly City of Hastings crew! View image gallery.

Tuesday: Home Professionals • Animals • Media
(appointments/services, pets, local updates)

A Howl-O-Ween to Remember: Get Real Dog Training Celebrates Client Dedication. View image gallery.

Wednesday: Downtown • Sports & Recreation • Arts & Entertainment
(midweek events + activities around town)

Hastings Middle School’s Swim & Dive crew splashed their way to personal bests and big smiles—cheering each other on every stroke of the way. 🏊‍♀️🏊‍♂️💙💛 View image gallery.

Thursday: Food & Drinks • Hospitality • Shopping
(weekend planning starts: dining, deals, reservations, hours)

The local farmers market at Westview Mall in Hastings, Minnesota attracts visitors with fresh, seasonal produce and vibrant flowers from nearby family farms and growers. View image gallery.

Friday: Music • Natives • Neighbors
(weekend energy + people + community spotlight)

Joe Pettit, Nationwide Boogie, and other talented musicians perform inside the music tent during Hockey Day Minnesota 2026 at the United Heroes League. View image gallery.

Saturday: Non-profits & Community • Obituaries • Professional Powerhouse
(community orgs, notices, and trusted local sponsors)

Greg Kasel, owner of Downtown Tire and Auto, runs a second-generation, family-owned shop and has been caring for Hastings residents’ vehicles for decades. View image gallery.

And every day we add a fourth wildcard lane: Latest — the newest stories hitting the feed — to keep things fresh, interesting, and current.

The formats: short when you’re busy, deep when it matters

We’re not just launching a schedule — we’re launching a rhythm with multiple ways to participate:

LOCAL 10 (Daily)

LOCAL 10 is our daily format that turns the “last 200 local stories” into an easy, SEO-friendly daily briefing — built to be enjoyable, not exhausting.

Our intuition is simple:
If we publish 10 local stories a day, odds are 1–2 will be new to you — and that keeps you coming back.

And it’s working.

Soundbites (30 seconds, anytime)

Soundbites are voice-first updates — designed for real people with real schedules.

Business owners and community leaders are busy. But anyone can call and leave a 30‑second message — even at 3:00 a.m. if that’s when life finally slows down.

Soundbites capture something text posts can’t: emotion and authenticity.

They’re quick, transcribed, archived, and designed to be discoverable so your update doesn’t vanish in a feed.

Change of hours next week at Town & Country
Pam

Interviews (our “Echologues”)

When a story deserves more than 30 seconds, we go deeper.

We create on-site interviews with original photo and video — and we treat these like an ongoing series. We call them Echologues because the story doesn’t just “post and disappear.”

It connects to the next one. It picks up where last year left off. People can follow the growth.

Hot Mic (live, quick, real)

We’ve also launched a fast live stream format called Hot Mic, where the mic passes from one business owner to the next — quick, authentic, and built for the way Hastings actually talks.

For local organizations: how to decide “which day is our day”

This guide is tailor-made for organizations that want to distribute information about:

  • people, products, and services

  • deals and specials

  • hours and schedule updates

  • upcoming events

  • calls for volunteers, donors, or sign-ups

The simplest rule is:

Publish when your category is featured.

Example:

  • If you’re Food & Drink, Thursday is your best visibility day.

  • If you publish on Wednesday, odds are strong your update shows up in Thursday’s daily flow — and potentially in the next LOCAL 10.

And you don’t have to choose only one lane:

  • Use your “category day” for bigger weekly updates

  • Use Soundbites anytime for daily specials, reminders, and real-time updates

Guardrails: how we keep this useful (not spammy)

We’ve designed HastingsNow’s model to discourage manipulation and reward quality.

That looks like:

  • a subscription model that reduces pay-to-play pressure

  • clear sponsor labeling

  • simple, focused posts (one clear call-to-action is better than five)

  • a trust-first workflow focused on sourcing and clarity

  • feedback loops that help quality rise over time

In plain terms:
If someone tries to game it, it won’t feel authentic — and people won’t respond.

This only works if it stays real.

What happens if this works (12 months from now)

Best case?

Hastings becomes easier to navigate.

  • Thousands of residents build a habit around daily local audio (Weather + On This Date + LOCAL 10).

  • Businesses learn faster what their customers actually care about.

  • Nonprofits get better participation.

  • Events get stronger turnout.

  • The community feels informed — without being exhausted.

And one of our biggest hopes:

Local media doesn’t have to come from the same 20% of people and organizations.

Hastings is full of stories — and more neighbors deserve a turn with the mic.

Want to be part of it?

If you’re a local organization, here’s how to start:

  1. Find your day in the weekly guide

  2. Share one useful update

  3. Leave a Soundbite when something changes in real time

  4. If you want a deeper story, schedule an Echologue feature

Let’s build the modern local media guide Hastings deserves — one that feels like a utility, runs on rhythm, and helps the whole town flourish.

Bonus: two plug-and-play “Soundbite scripts” for locals

Restaurant (15–25 seconds):
“Hey Hastings — it’s [Name] from [Restaurant]. Today’s special is [special]. We’re open [hours]. If you want it, call/text [number] or order at [simple instruction]. See you today.”

Nonprofit / community org (20–30 seconds):
“Hi Hastings — [Name] with [Org]. This week we’re looking for [volunteers/donations/attendees] for [event]. It’s on [day/time] at [location]. If you can help, go to [simple instruction] or call [number]. Thank you.”

  • It’s a simple weekly rhythm that organizes HastingsNow coverage across 21 local topics—three featured areas per day—so residents can follow what matters and organizations know when to share timely updates.

  • LOCAL 10 is HastingsNow’s daily scan-friendly briefing (with an audio option) designed to help you get the day’s local “signal” quickly—without digging through multiple platforms.

  • A Soundbite is a short (30 seconds) voice update you can record by phone. HastingsNow publishes it so it can appear on the HastingsNow homepage as a searchable local feed.

  • They make it easy to share real-time updates (specials, events, hiring, reminders) with a human voice—fast, authentic, and discoverable beyond a single social post.

  • Start with the day your topic is featured in the weekly guide. Example: Food & Drink content performs best when it aligns with the Thursday “weekend planning” moment.

  • The goal is clarity and trust: sponsor content should be clearly labeled and useful, and editorial content remains utility-first. (This is also why the platform emphasizes guardrails and consistency.)

  • No. Performance depends on timing, audience behavior, and platform changes. What HastingsNow can control is consistency, content quality, and (in select packages) included paid boosts for distribution.

  • HastingsNow offers monthly packages that include on-site content capture, distribution, and Soundbites—starting at $99/month.

Package 1: Community Presence — $99/month

Best for: real, human visibility with minimal lift.
Includes:

  • 1 monthly on-site livestream on HastingsNow’s Facebook feed (typically 1–2 minutes)

  • Repurposed to Instagram

  • Unlimited Soundbites (limited-time bonus)

Annual option: $1,069/year (save 10%)
(Audience averages 2,000+ views; results vary.)

Package 2: Digital Reach + Assets — $299/month

Best for: consistent messaging + polished assets you can use anywhere.
Includes (monthly):

  • On-site visit to capture content

  • Photo capture

  • Up to two 60‑second background videos (when possible)

  • $50 Facebook boost included each month

  • Unlimited Soundbites

Annual option: $3,229/year (save 10%)

Bonus: annual blog post feature eligibility after you leave 12 Soundbites (includes SEO optimization, podcast, video, infographic, mind map, and deep research).

Package 3: Full Presence Bundle (Most Popular) — $349/month

Best for: community connection + consistent assets + best overall value.
Includes:

  • Everything in Package 1 + Package 2

  • $50 boost included

  • Unlimited Soundbites

  • Annual blog post feature eligibility after 12 Soundbites

Annual option: $3,769/year

Decision helper:

  • Want quick authenticity? → Package 1

  • Want pro assets + distribution? → Package 2

  • Want both + best value? → Package 3

Mind map by HastingsNow.com

Share this article
Local Pigeon

Thank you for your support.

Previous
Previous

The Hastings Agent Economy: What AI Means for Jobs, Small Business, Families, and the Future of Hastings, Minnesota

Next
Next

Sage in Hastings: Smoke, Story, Science, and the Ethics of a Sacred Plant