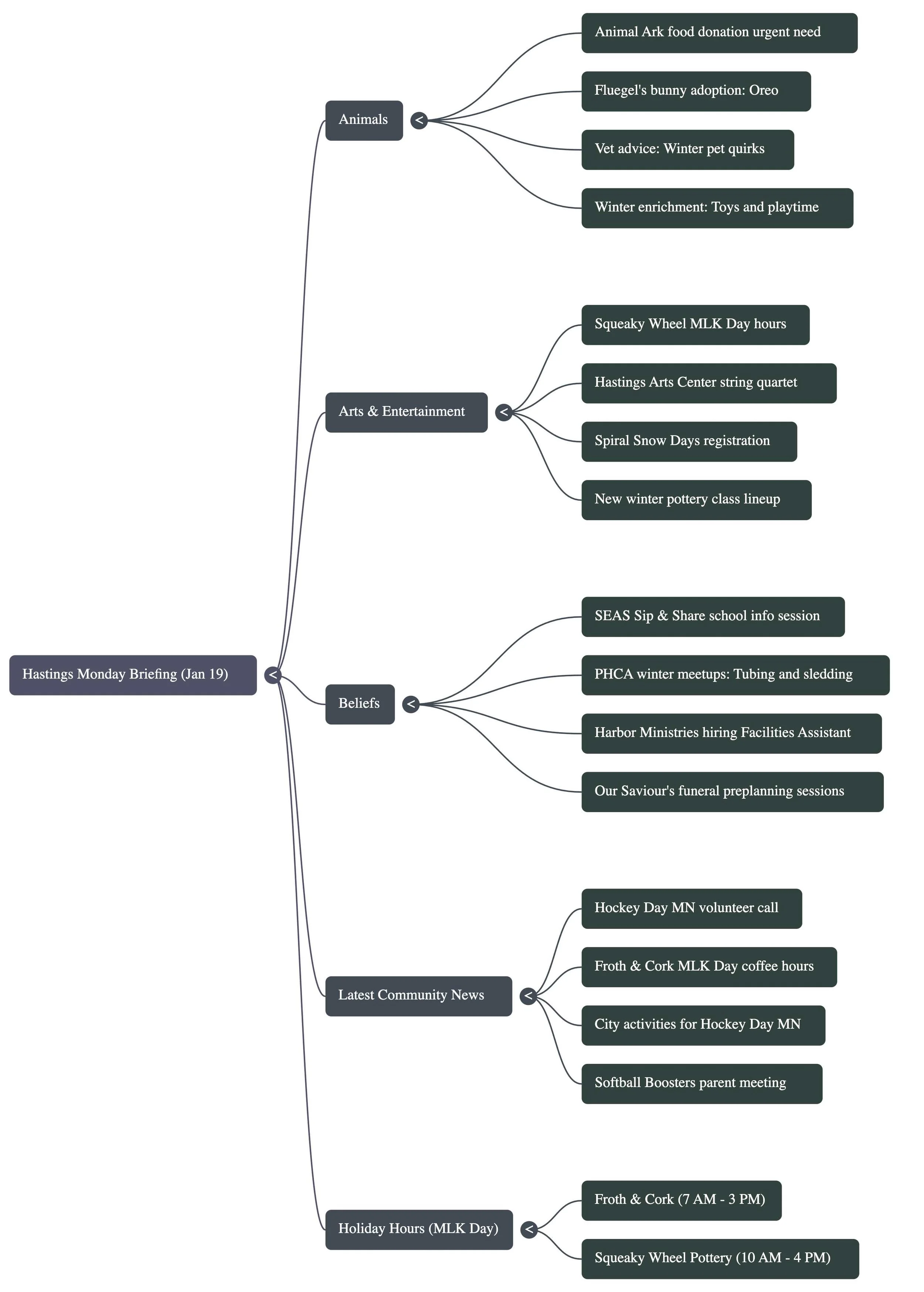
Hastings Monday Briefing (Jan 19): Animals, Arts & Entertainment, Beliefs, and the Latest
AI image by HastingsNow.com
Monday in Hastings, MN (Jan 19, 2026) is a week-kickoff kind of day—especially with MLK Day hours in the mix. Here are the most useful local posts to help you plan quickly and follow up on details when needed.
Today’s roundup is built only from original social posts linked below.
Fastest Answers
Today: Froth & Cork plans MLK Day hours: open 7–3 (Hastings, MN) 7 AM–3 PM
Animals: Animal Ark asks for dog food donations after urgent shortage (Hastings, MN)
Arts: Squeaky Wheel Pottery adds MLK Day hours: open 10–4 (Hastings, MN) 10 AM–4 PM
Beliefs: SEAS hosts “Sip & Share” school info morning on Jan 30 (Mother Seton Hall, Hastings, MN) 8:45 AM
In this briefing:
A few holiday-hour updates that can save you a trip
A shelter food shortage that needs community help
A week-ahead arts “put it on the calendar” option
Family-friendly winter meetups with times listed
A volunteer call tied to a major local event
Animals
Small updates can make a big difference for local pets.
Hastings, MN — Jan 17, 2026 — Animal Ark asks for dog food donations after urgent shortage
Highlights: Animal Ark says puppy dry and adult wet dog food are urgently needed; drop-off details listed—check official post.
Why it matters: Donations keep local shelter animals cared for through the week.
Official details: https://www.facebook.com/AnimalArkMN/posts/pfbid02T2DiekPVmPv6RVQ9KprKjrFzu5FECXKt1pFKCRLmhYtoaYZKBD8A8GTRNqK4CreBl
Fluegel's, Hastings, MN — Jan 18, 2026 — Meet Oreo: Fluegel's has a bunny ready for adoption
Highlights: Stop in to meet Oreo and ask questions; store hours not listed—check official post.
Why it matters: A local stop if your household is thinking about a new pet.
Official details: https://www.facebook.com/FluegelsHastings/posts/pfbid0TtZs2drs1jVsJyKi3zA8uLMs47CM8nDAv41HpZowfNxTxw93QKzdiB7ugP27sB4pl
Town & Country Veterinary Services, Hastings, MN — Jan 16, 2026 — Vet explains common winter pet quirks like reverse sneezing
Highlights: Town & Country Veterinary Services shares common pet behaviors and what’s typical; details not listed—check official post.
Why it matters: Helps you decide when a pet quirk is normal or needs a call.
Official details: https://www.facebook.com/reel/1559351079524799/
Fluegel's, Hastings, MN — Jan 16, 2026 — Fluegel's suggests more playtime and toys to beat winter blues
Highlights: Fluegel's suggests interactive toys and extra playtime for winter blues; product details not listed—check official post.
Why it matters: A small prep move that can keep pets calmer during cold days.
Official details: https://www.facebook.com/FluegelsHastings/posts/pfbid02qCH588WQQQsvavSeXydWLDhq7RjZNevEMmkmTFyX9beTMFWPL48gZv5Unvi63aHkl
Arts & Entertainment
A good week starts with something to look forward to.
Squeaky Wheel Pottery, Hastings, MN — Jan 19, 2026 — Squeaky Wheel Pottery adds MLK Day hours: open 10–4
Highlights: Open Monday, Jan 19, 10 AM–4 PM for “Monday on Mainstreet”; details in official post.
Why it matters: Extra holiday hours make downtown errands easier to plan today.
Official details: https://www.facebook.com/squeakywheelpottery/posts/pfbid02KtKCh7DrvY27BPFECw2Xi2EjH7nBZfaoBbar7qQACqMvxPysjB6bruJJxnXDDrZZl
Hastings Arts Center, Hastings, MN — Jan 19, 2026 — String quartet warms up Hastings Arts Center Tuesday morning
Highlights: Hastings Arts Center invites you in for a string quartet Tuesday morning; time not listed—check official post.
Why it matters: Adds a simple, cozy arts outing to your week-ahead plans.
Official details: https://www.facebook.com/hastingsartscenter/posts/pfbid055htYxPuWgf7o4AqdXFiEEcNnW7c5EKaToHhpfxiQzhjbU41jH1D4KoMUjCCNm7hl
Hastings, MN — Jan 12, 2026 — Spiral Snow Days registration is open for 1st–5th graders
Highlights: Registration is open for 1st–5th grade Spiral Snow Days (Monday/Tuesday options); dates and times not listed—check official post.
Why it matters: Gives families a lead on a kid-friendly winter activity option.
Official details: https://www.facebook.com/permalink.php?id=100083167030344&story_fbid=pfbid0wnBdefsqJtzRi96L2jBXa7TBgaoQy9wNWM9Bpg2ay2QYJJMWNFxdGhibjjUtipi6l
Squeaky Wheel Pottery, Hastings, MN — Jan 13, 2026 — Squeaky Wheel shares a new pottery class lineup for winter
Highlights: Squeaky Wheel says a new pottery class lineup is live; specific class dates/times not listed—check official post.
Why it matters: Good to book early if you want a local class on your calendar.
Official details: https://www.facebook.com/squeakywheelpottery/posts/pfbid0uadMQRdGei5TTSSTdMmYkAfsLXqYU3BJfmWoWSWgBcFQon6nC4mZgeMZfgVii5Ukl
Beliefs
Community shows up in many forms.
Mother Seton Hall, Hastings, MN — Jan 30, 2026 — SEAS hosts “Sip & Share” school info morning on Jan 30
Highlights: Sip & Share is Friday, Jan 30 starting at 8:45 AM at Mother Seton Hall; details in official post.
Why it matters: A quick way to learn about local schooling in person.
Official details: https://www.facebook.com/seashastings/posts/pfbid02EggBPLeLmNCsoQPsGQPKxwgZTivTVdFmUXpV6dpK9VoxWbcwgbPrKpyAo4Avrdk8l
Hastings, MN — Jan 23, 2026 — PHCA posts two winter meetups: tubing Jan 23, sledding Jan 24
Highlights: PHCA lists snow tubing at Buck Hill (Burnsville) Fri, Jan 23, 7:30–9 PM and sledding at Lions Park (Hastings) Sat, Jan 24, 10–11:30 AM.
Why it matters: Two scheduled winter meetups give families clear plan-ahead options.
Official details: https://www.facebook.com/PineHarborChristianAcademy/posts/pfbid02yBKhZPGWn9HuqqK8xKy1FF56MYRzYrBXUQj1tKr6NepyHF4ryzJr7RaxxbuGw81Nl
Hastings, MN — Jan 8, 2026 — Harbor Ministries hiring a Facilities Assistant for church, school, daycare
Highlights: Harbor Ministries is hiring a Facilities Assistant (full-time with benefits); application deadline not listed—check official post.
Why it matters: A local job lead with clear responsibilities and benefits.
Official details: https://www.facebook.com/TheHarborChurchHastings/posts/pfbid086yurwnmnpD1EERmXygMfMjrFn94Yw6dNEKAXNbtEW31c8EThsYMrB3pNSxT4sPPl
Hastings, MN — Jan 12, 2026 — Our Saviour’s offers two free funeral preplanning sessions for families
Highlights: Our Saviour’s announces two free funeral preplanning sessions; dates and times not listed—check official post.
Why it matters: Helps families plan ahead with practical end-of-life arrangements.
Official details: https://www.facebook.com/oursaviours/posts/pfbid02tfzAZ3fY4rGCTxnQc4T8Hn4Vs6tsS1nGj9vNfsPHCnP15AYDDLmiB4rDYJmdMpd3l
Latest
The bulletin board, cleaned up and quick to scan.
Hastings, MN — Jan 19, 2026 — Hockey Day Minnesota 2026 needs volunteers in Hastings this week
Highlights: United Heroes League says volunteers are needed today and the rest of the week for Hockey Day Minnesota 2026 in Hastings; sign-up details in post.
Why it matters: Volunteers help keep a major Hastings event running smoothly.
Official details: https://www.facebook.com/UnitedHeroesLeague/posts/pfbid0wtXDLJmZsR4z4TjauQWYd2pjSEGPmuMGUQx7biURbReDXXqN8mxjKbsh37c9dc2Zl
Hastings, MN — Jan 19, 2026 — Froth & Cork plans MLK Day hours: open 7–3
Highlights: Froth & Cork plans to be open Monday, Jan 19, 7 AM–3 PM; bakery not available—check official post.
Why it matters: Useful if you’re planning a coffee stop during holiday hours.
Official details: https://www.instagram.com/p/DTrUOfTjM3S
Hastings, MN — Jan 18, 2026 — City shares Hockey Day Minnesota 2026 activities and things to do
Highlights: City of Hastings shares Hockey Day Minnesota 2026 activities and reminders; schedule details not listed—check official post.
Why it matters: Quick context on what’s happening around a big community event.
Official details: https://www.facebook.com/cityhastingsmn/posts/pfbid0wwguSBf2nv8iKF3V4cY3Rb7Uzx9SXeW7XmE3tz9YwETa732oQMt7zhvQfvMS8WDtl
Hastings, MN — Jan 25, 2026 — Hastings Softball Boosters meeting Jan 25 seeks parent volunteers
Highlights: Softball boosters plan elections at a meeting Sunday, Jan 25; meeting time and location not listed—check official post.
Why it matters: A simple way to support youth sports and meet other families.
Official details: https://www.facebook.com/hastingsraiderssoftball/posts/pfbid06Em2ivXKrThnb63R26NqqsEBYLrGu44USYsE41qfFHx1UCZGN6opeYEeJrhaHsnil
Sources are linked on each item via the original post.
The LOCAL 10
Hastings, MN — Monday, January 19, 2026
Fastest Answers
Today: Froth & Cork plans MLK Day hours: open 7–3 (Hastings, MN) 7 AM–3 PM
Animals: Animal Ark asks for dog food donations after urgent shortage (Hastings, MN)
Arts: Squeaky Wheel Pottery adds MLK Day hours: open 10–4 (Hastings, MN) 10 AM–4 PM
Beliefs: SEAS hosts “Sip & Share” school info morning on Jan 30 (Mother Seton Hall, Hastings, MN) 8:45 AM
Froth & Cork plans MLK Day hours: open 7–3 (Hastings, MN • Jan 19, 2026) — Official details: https://www.instagram.com/p/DTrUOfTjM3S
Squeaky Wheel Pottery adds MLK Day hours: open 10–4 (Squeaky Wheel Pottery, Hastings, MN • Jan 19, 2026) — Official details: https://www.facebook.com/squeakywheelpottery/posts/pfbid02KtKCh7DrvY27BPFECw2Xi2EjH7nBZfaoBbar7qQACqMvxPysjB6bruJJxnXDDrZZl
Hockey Day Minnesota 2026 needs volunteers in Hastings this week (Hastings, MN • Jan 19, 2026) — Official details: https://www.facebook.com/UnitedHeroesLeague/posts/pfbid0wtXDLJmZsR4z4TjauQWYd2pjSEGPmuMGUQx7biURbReDXXqN8mxjKbsh37c9dc2Zl
Animal Ark asks for dog food donations after urgent shortage (Hastings, MN • Jan 17, 2026) — Official details: https://www.facebook.com/AnimalArkMN/posts/pfbid02T2DiekPVmPv6RVQ9KprKjrFzu5FECXKt1pFKCRLmhYtoaYZKBD8A8GTRNqK4CreBl
Meet Oreo: Fluegel's has a bunny ready for adoption (Fluegel's, Hastings, MN • Jan 18, 2026) — Official details: https://www.facebook.com/FluegelsHastings/posts/pfbid0TtZs2drs1jVsJyKi3zA8uLMs47CM8nDAv41HpZowfNxTxw93QKzdiB7ugP27sB4pl
Vet explains common winter pet quirks like reverse sneezing (Town & Country Veterinary Services, Hastings, MN • Jan 16, 2026) — Official details: https://www.facebook.com/reel/1559351079524799/
String quartet warms up Hastings Arts Center Tuesday morning (Hastings Arts Center, Hastings, MN • Jan 19, 2026) — Official details: https://www.facebook.com/hastingsartscenter/posts/pfbid055htYxPuWgf7o4AqdXFiEEcNnW7c5EKaToHhpfxiQzhjbU41jH1D4KoMUjCCNm7hl
Spiral Snow Days registration is open for 1st–5th graders (Hastings, MN • Jan 12, 2026) — Official details: https://www.facebook.com/permalink.php?id=100083167030344&story_fbid=pfbid0wnBdefsqJtzRi96L2jBXa7TBgaoQy9wNWM9Bpg2ay2QYJJMWNFxdGhibjjUtipi6l
SEAS hosts “Sip & Share” school info morning on Jan 30 (Mother Seton Hall, Hastings, MN • Jan 30, 2026) — Official details: https://www.facebook.com/seashastings/posts/pfbid02EggBPLeLmNCsoQPsGQPKxwgZTivTVdFmUXpV6dpK9VoxWbcwgbPrKpyAo4Avrdk8l
PHCA posts two winter meetups: tubing Jan 23, sledding Jan 24 (Hastings, MN • Jan 23, 2026) — Official details: https://www.facebook.com/PineHarborChristianAcademy/posts/pfbid02yBKhZPGWn9HuqqK8xKy1FF56MYRzYrBXUQj1tKr6NepyHF4ryzJr7RaxxbuGw81Nl