Hastings Saturday Briefing (Feb 7): Non-profits, Obituaries, Professional Powerhouse, and the Latest

AI image by HastingsNow.com

Hacking Winter with Owls and Ale
DEEP DIVE by HastingsNow.com

Hastings, MN — Saturday, February 7th, 2026. Here’s a practical scan of what’s happening now and what to plan for next, with a focus on details that help you avoid a wasted trip.
If a key detail is missing in a post (hours, exact start time, service information), the item notes it and points you to the official details link.

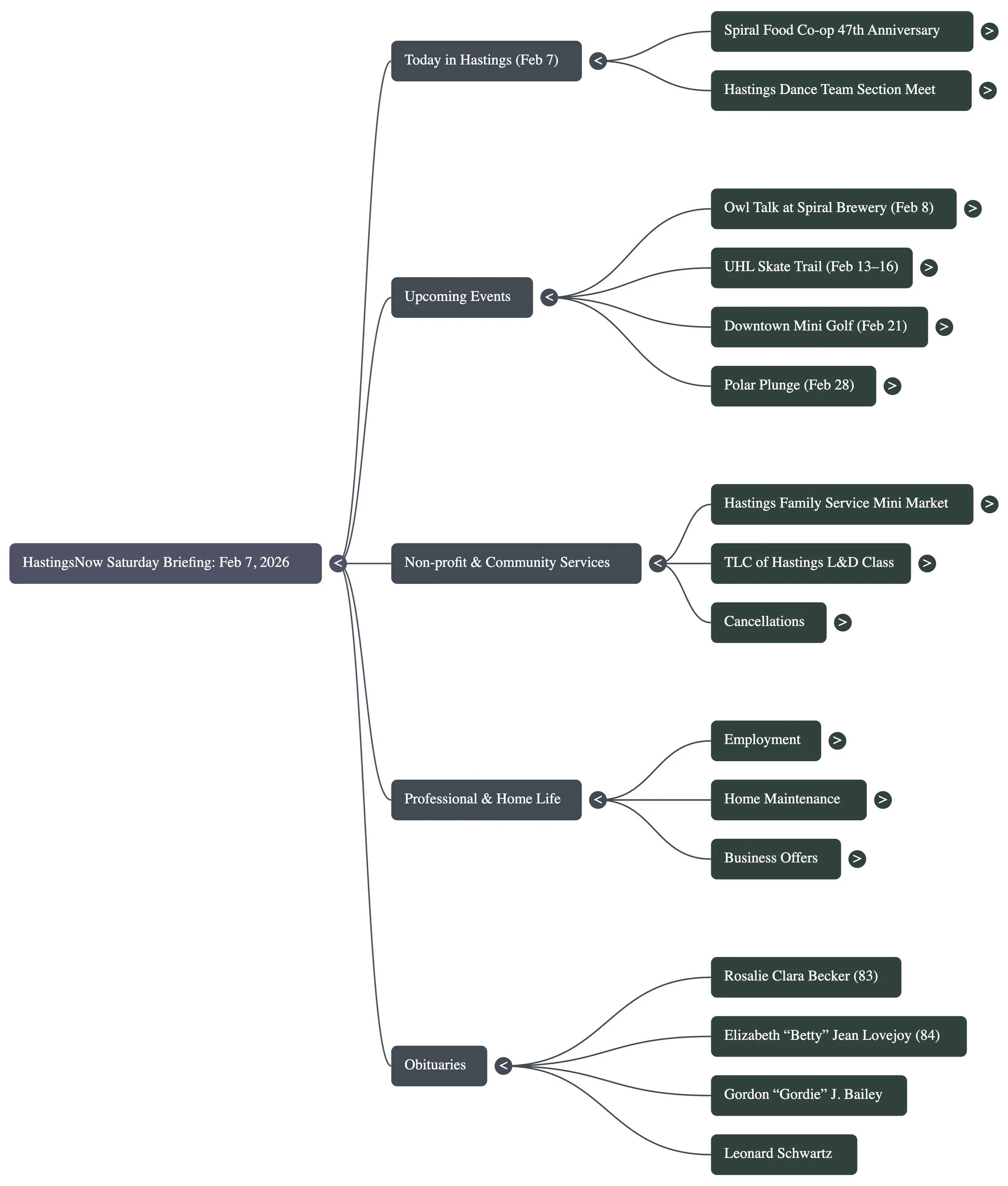
  • Today in Hastings: Spiral Food Co-op’s 47th anniversary celebration (sale + samples) and the Hastings Dance Team schedule in Faribault.

  • Plan Ahead: Owls at Spiral on Sunday (2–4 PM), skate trail dates/hours for Feb 13–16, and mini golf on Feb 21.

  • Helpful Resources: Mini Market grocery hours at Hastings Family Service, a local remote job lead, and quick winter travel prep tips.

  • In Memoriam: Notices for Rosalie Clara Becker and Gordon “Gordie” J. Bailey.

In this briefing:

  • A Saturday stop at Spiral Food Co-op with vendors and samples

  • Dance Team section meet timing (doors/jazz/kick) for families traveling

  • A Sunday afternoon owl talk at Spiral Brewery

  • Mini Market hours and how it works at Hastings Family Service

  • A quick look ahead: skate trail hours and Downtown mini golf

Non-profits

Winter in Hastings has a way of turning small plans into the whole day.

[Hastings Family Service, Hastings, MN] — [2026-02-02] — [Hastings Family Service Mini Market adds Mondays and no appointments]
Highlights: Open Monday–Friday, 12:30–3 PM at Hastings Family Service with no appointment; eligibility is self-declared at sign-in and items vary—bring a reusable bag.
Why it matters: A clear option for groceries and a heads-up on what to expect.
Official details: https://hastingsfamilyservice.org/

[Spiral Brewery, Hastings, MN] — [2026-02-08] — [Learn about owls at Spiral Brewery Sunday afternoon]
Highlights: Sunday, February 8 — Carpenter Nature Center will be at Spiral from 2–4 PM to talk about owls.
Why it matters: An easy family-friendly outing with a clear start and end time.
Official details: https://carpenternaturecenter.org/

[Hastings, MN] — [2026-02-13] — [United Heroes League skate trail dates and hours posted for February]
Highlights: Skate trail schedule: Feb 13 (4–9pm), Feb 14 (12–8pm), Feb 15 (12–6pm), and Feb 16 (12–6pm) with a $5 donation listed (military families free).
Why it matters: Lets you plan a winter outing with posted hours before you go.
Official details: https://unitedheroesleague.org/cce-skatetrail/

[TLC of Hastings, Hastings, MN] — [2026-02-10] — [TLC of Hastings hosting L&D class Tuesday evening; signup mentioned]
Highlights: Tuesday, February 10 — class runs 6–7:30pm with a sign-up link mentioned (details not listed—check official post).
Why it matters: Useful for families who want the time in advance before committing.
Official details: https://tlchastings.com/

[Hastings, MN] — [2026-02-06] — [Hope Lutheran cancels 2026 Hope’s Harvest Market; regrouping planned]
Highlights: Hope Lutheran says it will not host a 2026 Hope’s Harvest Market (return timeline not listed—check official post).
Why it matters: Saves vendors and shoppers time by setting expectations early.
Official details: https://www.facebook.com/HopeofHastings/posts/pfbid0YMdFDx16cgJCW8HbUrLryHrAq68grD8hAcFqimE9dUdNUFP6okgr26wM8EKh7dh5l

Obituaries

Shared with care and respect for neighbors and loved ones.

[Hastings, MN] — [2026-02-04] — [Obituary: Rosalie Clara Becker, age 83, remembered by family]
Highlights: Obituary notice for Rosalie Clara Becker (service details not listed—check official notice).
Why it matters: A respectful community notice for those who want to pay condolences.
Official details: https://www.starksonfamily.com/

[Hastings, MN] — [2026-02-03] — [Obituary: Elizabeth “Betty” Jean Lovejoy, age 84, remembered]
Highlights: Obituary notice for Elizabeth “Betty” Jean Lovejoy (service details not listed—check official notice).
Why it matters: A respectful community notice for those who want to pay condolences.
Official details: https://www.starksonfamily.com/

[Hastings, MN] — [2026-01-29] — [Obituary: Gordon “Gordie” J. Bailey, community member remembered]
Highlights: Obituary notice for Gordon “Gordie” J. Bailey (service details not listed—check official notice).
Why it matters: A respectful community notice for those who want to pay condolences.
Official details: https://www.kokfuneral.com/

[River Falls / New Richmond, WI] — [2026-01-31] — [Obituary: Leonard Schwartz; notice posted by Bakken-Young Funeral Home]
Highlights: Obituary notice for Leonard Schwartz (service details not listed—check official notice).
Why it matters: A respectful community notice for those who want to pay condolences.
Official details: https://bakken-young.com/

AI image by HastingsNow.com

Professional Powerhouse

Local work and small-business updates keep routines moving along.

[Minnesota metro / Western Wisconsin] — [2026-02-04] — [Spader Group hiring: full-time remote account manager role with QuickBooks Online]
Highlights: A full-time, remote, hourly W2 Account Manager role is described with QuickBooks Online experience (how to apply not listed—check official post).
Why it matters: A job lead for locals looking for remote work options.
Official details: https://www.instagram.com/p/DFt-dEHPWUe/

[Hastings, MN] — [2026-02-06] — [Winter getaway checklist: quick home prep tips before travel]
Highlights: Checklist reminders include watering plants, locking up, and turning down the thermostat before you leave.
Why it matters: Helps prevent surprises and save energy while you’re away.
Official details: https://majeskiplumbinginc.com

[Hastings, MN] — [2026-02-06] — [UPS Store print discount mentioned; check terms before ordering]
Highlights: A 20% printing savings offer is mentioned (details and exclusions not listed—check official post).
Why it matters: May save time and money if you need last-minute printing.
Official details: https://locations.theupsstore.com/mn/hastings/1807-market-blvd

[Hastings, MN] — [2026-02-02] — [Home maintenance reminder: dryer vents, gutters, and chimneys]
Highlights: Reminder to track routine chores like dryer vent cleaning, gutter work, and chimney flues (timing not listed—check official post).
Why it matters: Small maintenance tasks can prevent bigger winter problems.
Official details: https://agents.farmers.com/mn/hastings/michael-thoreson

Latest

A few timely notes that are easiest to miss if you’re busy.

[Spiral Food Co-op, Hastings, MN] — [2026-02-07] — [Spiral Food Co-op celebrates 47 years with Saturday sale and samples]
Highlights: Saturday, February 7 — sale all day with vendors 10am–1pm plus samples, grab bags, and giveaways.
Why it matters: Helps you plan a quick stop and know when samples are available.
Official details: https://www.facebook.com/permalink.php?id=100084454756441&story_fbid=pfbid0Yyt9SmJ59oPd8vmkcqZooStkk4sdinhaJgow7gFVSDwEi8zwS7iry1Ajr7bDqvw4l

[Faribault High School, Faribault, MN] — [2026-02-07] — [Hastings Dance Team section meet Saturday in Faribault with times]
Highlights: Saturday, February 7 — doors 10am, jazz 11am, kick 1:10pm at Faribault High School; tickets and livestream are in the post.
Why it matters: Gives families a clear schedule before heading out of town.
Official details: https://www.facebook.com/HastingsHighSchools/posts/pfbid02o6xTaKGWeyefRdf8DRk8QLNhaCgYnt3JMb7iEHZxTqbc3pu4JSSjvJ3wvNkvbmzHl

[Downtown Hastings, Hastings, MN] — [2026-02-21] — [Free mini golf course loops through Downtown Hastings on Feb. 21]
Highlights: Saturday, February 21 — a nine-hole mini golf course around Downtown Hastings is free to play; prizes are mentioned (hours not listed—check official post).
Why it matters: A simple, low-cost activity to pencil into the calendar.
Official details: https://www.facebook.com/visithastingsmn/posts/pfbid0Di1SVVU6Cm5oRRfaX7kq48fRAk1hXwodcvJYFPfGKbMnG4zXnq1S6Ux2LF3n36qgl?__cft__[0]=AZZsiixdEMy8JL6WQ1z43hr1m7vK8Bg6r7WgVdTHefbdk5rn4nkjTyj8pTa2zRzZlrZ9rTg84tHHaKjfGQzSYY2Tuv5oUcctLgtyonhN90MhAB172LvldaU8J6QUTt3wYCK-x7mHo_JtSGwKT9J_iR_sBmO2yggrrIn3S8Zqe3r1SE-y2SRhX7NDMu8vON0TBGs&__tn__=%2CO%2CP-R

[Hastings, MN] — [2026-02-28] — [Anytime Fitness teams with Hastings SHARKS for Polar Plunge Feb. 28]
Highlights: Polar Plunge is listed for 2/28/26 to support Special Olympics USA and the Hastings SHARKS (donation method not listed—check official post).
Why it matters: A clear way to support local inclusion programs.
Official details: https://www.facebook.com/hastingsmn.anytime/posts/pfbid0FcdyGo1neCKMkT3HCY19umqYv63aKJvmk9mh6qqLDyUgzxxHgCds9XAeavZAgENMl?__cft__[0]=AZbcMGwB8lXYcVgkLBxtGMfNqhCYRCcWcm0iCNv3u8f3dSxEghJ_CrQoOnQznuAoTIzd_N4n7euIP1_ILKmo9TvNntDYa6L0-24qTwKXA8ioJ9pa6K-YberSck-1AuR9cS2QhXamQaEHFNSgT0b-eSSEWitFPiDG7xFVzT9m0SaHH_VUMotUmQNBdk7SGm5qyfo&__tn__=%2CO%2CP-R

Each item links to official details; selections come from original posts and Soundbites.

Mind map by HastingsNow.com

LOCAL 10

Hastings, MN — Saturday, February 7th, 2026

  • Today in Hastings: Spiral Food Co-op’s 47th anniversary celebration (sale + samples) and the Hastings Dance Team schedule in Faribault.

  • Plan Ahead: Owls at Spiral on Sunday (2–4 PM), skate trail dates/hours for Feb 13–16, and mini golf on Feb 21.

  • Helpful Resources: Mini Market grocery hours at Hastings Family Service, a local remote job lead, and quick winter travel prep tips.

  • In Memoriam: Notices for Rosalie Clara Becker and Gordon “Gordie” J. Bailey.

  1. Spiral Food Co-op celebrates 47 years with Saturday sale and samples (Spiral Food Co-op, Hastings, MN • 2026-02-07) — Official details: https://www.facebook.com/permalink.php?id=100084454756441&story_fbid=pfbid0Yyt9SmJ59oPd8vmkcqZooStkk4sdinhaJgow7gFVSDwEi8zwS7iry1Ajr7bDqvw4l

  2. Hastings Dance Team section meet Saturday in Faribault with times (Faribault High School, Faribault, MN • 2026-02-07) — Official details: https://www.facebook.com/HastingsHighSchools/posts/pfbid02o6xTaKGWeyefRdf8DRk8QLNhaCgYnt3JMb7iEHZxTqbc3pu4JSSjvJ3wvNkvbmzHl

  3. Learn about owls at Spiral Brewery Sunday afternoon (Spiral Brewery, Hastings, MN • 2026-02-08) — Official details: https://carpenternaturecenter.org/

  4. Hastings Family Service Mini Market adds Mondays and no appointments (Hastings Family Service, Hastings, MN • 2026-02-02) — Official details: https://hastingsfamilyservice.org/

  5. United Heroes League skate trail dates and hours posted for February (Hastings, MN • 2026-02-13) — Official details: https://unitedheroesleague.org/cce-skatetrail/

  6. Free mini golf course loops through Downtown Hastings on Feb. 21 (Downtown Hastings, Hastings, MN • 2026-02-21) — Official details: https://www.facebook.com/VisitHastingsMN/posts/pfbid02jTQ4Mr1j8QzQWyGKu3ReP3pdX3iDeoTj9u8jEesGUHky4QK1DM9BppB3Vm6Z11qbl

  7. Spader Group hiring: full-time remote account manager role with QuickBooks Online (Minnesota metro / Western Wisconsin • 2026-02-04) — Official details: https://www.instagram.com/p/DFt-dEHPWUe/

  8. Winter getaway checklist: quick home prep tips before travel (Hastings, MN • 2026-02-06) — Official details: https://majeskiplumbinginc.com

  9. Obituary: Rosalie Clara Becker, age 83, remembered by family (Hastings, MN • 2026-02-04) — Official details: https://www.starksonfamily.com/

  10. Obituary: Gordon “Gordie” J. Bailey, community member remembered (Hastings, MN • 2026-01-29) — Official details: https://www.kokfuneral.com/

Share this article
Local Pigeon

Thank you for your support.

Previous
Previous

Hastings Monday Briefing (Feb 9): Government & Economic Collaborators, Education, Tools, and the Latest

Next
Next

Hastings Friday Briefing (Feb 6): Music, Natives, Neighbors, and the Latest